公告:114學年度第1學期國中部家庭聯絡簿評鑑實施辦法 - 新北市立金山高級中學
跳到主要內容區
您的瀏覽器不支援JavaScript功能,若網頁功能無法正常使用時,請開啟瀏覽器JavaScript狀態
:::
搜尋
各項網頁選單(請點開)
公告訊息
認識金山高中
校園簡介
學校位置
處室電話
網路行事曆
各單位網頁
校務系統網站
二代公文系統
校務行政系統
舊版校務系統
巨耀校務行政
教師班級課表
專科教室借用
校務系統登記
借用登記說明
生生平板設備借用登記
校園修繕系統
校務系統報修
報修操作說明
辦公室電腦報修
WEB電子郵件
校務谷歌帳號登入
教師網路硬碟
學生網路硬碟
英語學習專區
全民英檢專區
圖書館藏查詢系統
校園iRead電子書庫
華藝線上圖書館
校園HyRead電子書庫
Hyread台灣全文資料庫
國立公共電子書服務平台
辦公室電腦報修
活動宣導
:::
首頁
校內訊息公告
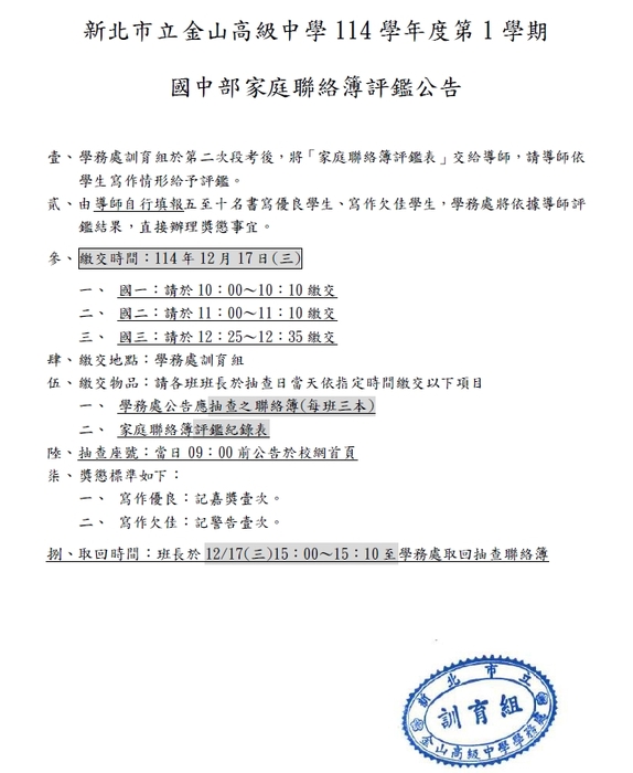
公告:114學年度第1學期國中部家庭聯絡簿評鑑實施辦法
作者 :
訓育組
發佈日期 :
2025-12-11
114-1國中聯絡簿檢核辦法.pdf
瀏覽數:
登入成功
Close (Esc)
Share
Toggle fullscreen
Zoom in/out
Previous (arrow left)
Next (arrow right)